现代IONIQ 6 N谍照 或实现3秒级加速 会比小米SU7 Ultra还便宜? 2025/08/19 · 车游天下
[车讯 海外谍照] 日前,海外曝光了现代IONIQ 6 N谍照,这款车将会在2025古德伍德速度节上首发亮相,这将会是一款中型性能纯...
阅读全文 »
探岳让宝宝乘车更安心,专属接口确保安全 2025/08/19 · 爱车测评
在阳光明媚的周末,我们决定带孩子前往郊外的露营地享受悠闲时光。出发前,我们将各种露营装备轻松装进了探岳的宽敞后备箱。随后,我在后排利用 IS...
2500台零跑新车跨洋首航 中国电车如何征服欧洲?背后藏三大杀手锏 2025/08/19 · 车游天下
深入汽车世界核心,触动灵魂柔软点,豆豆时刻为车迷们展现最前沿实时车讯 ‘长风破浪会有时’, 当‘GRANDE TIANJIN’巨...
智界品牌生死战:华为奇瑞联手改写电动车格局?双7改款成关键 2025/08/18 · 车游天下
最近深圳那边搞了个签约仪式,智界这个品牌正式跟华为绑得更紧了。说白了就是奇瑞把鸡蛋全放在一个篮子里,赌华为的技术能不能带他们杀出重围。这个品...
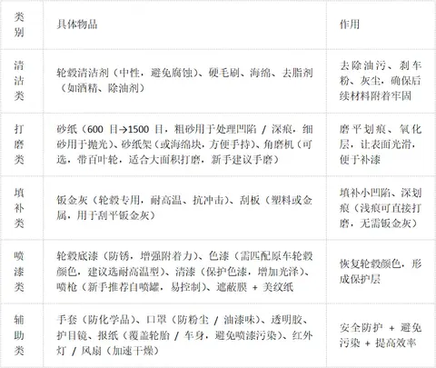
轮毂刮花别慌!自己动手修,省掉 90% 维修费,效果堪比新的 2025/08/18 · 车游天下
在平时开车过程中,难免会因为行车失误出现轮毂的剐蹭,看到轮毂上的一道道刮痕,不修吧又看不过去,修吧又心疼“毛爷爷”。但其实自己动手修复轮毂,...
颗粒捕捉器成摆设,车企车主两头难,环保标准谁来扛? 2025/08/18 · 车险在线
最近网上又在吵环保的事儿,说中国是不是替全世界背了环保的锅。说实话我开车上班就天天被这事烦。咱们国家现在国六标准刚执行没几年,听说国七又要来...
最高立减7000元!马鞍山新一轮消费券来了 2025/08/17 · 车险在线
马鞍山发布2025-08-08 20:33:14 8月12日上午10时起 马鞍山经开区将启动 新一轮汽车消费券发放活动 据了解,本次...
中企拿下全球电池近七成江山;车主被网暴,理想法务部硬刚;比亚迪第五代DM技术升级;奥迪E5 Sportback即将开启预售... 2025/08/17 · 赛事新闻
以下文章来源于董涛说车Pro 1.7月乘用车市场预计零售183.4万辆 乘联分会发布了最新销量数据。初步统计,7月全国乘用车市场零...
五菱缤果S外观官图发布 有望三季度上市 2025/08/17 · 赛事新闻
8月6日,五菱品牌官方发布了旗下全新纯电动小型SUV——五菱缤果S(图片)的外观官图。新车提供松弛灰、自在蓝、逍遥紫、放空白四款车色可选,价...
新能源轿车别乱买!7月终端销量榜,星愿夺冠,近三成车不足百辆 2025/08/17 · 车游天下
【2025年7月新能源轿车终端销量排行榜】近日,基于新车上险量的2025年7月新能源轿车终端销量出炉,国内新能源轿车市场呈现阶梯式增长态势。...
11月上市新车汇总 岚图泰山/零跑Lafa5领衔2025/11/04 · 车险在线
阿维塔12四激光版将10月28日上市 配置和续航升级 标配华为ADS 42025/11/04 · 赛事新闻
2026款上汽大众途昂 Pro正式上市 一口价25.99万元起2025/11/04 · 新航新闻
最新款奔驰G级亚洲版促销包牌报价2025/11/03 · 车游天下
普拉多中东版 全部在售 2024款 2023款 2022款 2021款 2020款 2019款成都平行进口丰田普拉多中东版限时优惠25.2万 最低45万2025/11/02 · 爱车测评
岚图FREE+四驱运动定制版官图 售27.99万元2025/11/02 · 车险在线
“观望客户都下了单” 有小米销售一天卖5台 10月车市发生了啥?2025/11/02 · 赛事新闻
零跑B01:10万级纯电轿车,怎么选都对?2025/11/02 · 赛事新闻
腾势N8L上市 核心亮点速览2025/11/02 · 新航新闻
2024款加版奔驰G550动力如何 实拍测评2025/11/02 · 车游天下